Boost
C++ Libraries
...one of the most highly
regarded and expertly designed C++ library projects in the
world.
— Herb Sutter and Andrei
Alexandrescu, C++
Coding Standards
This is an older version of Boost and was released in 2024. The current version is 1.89.0.
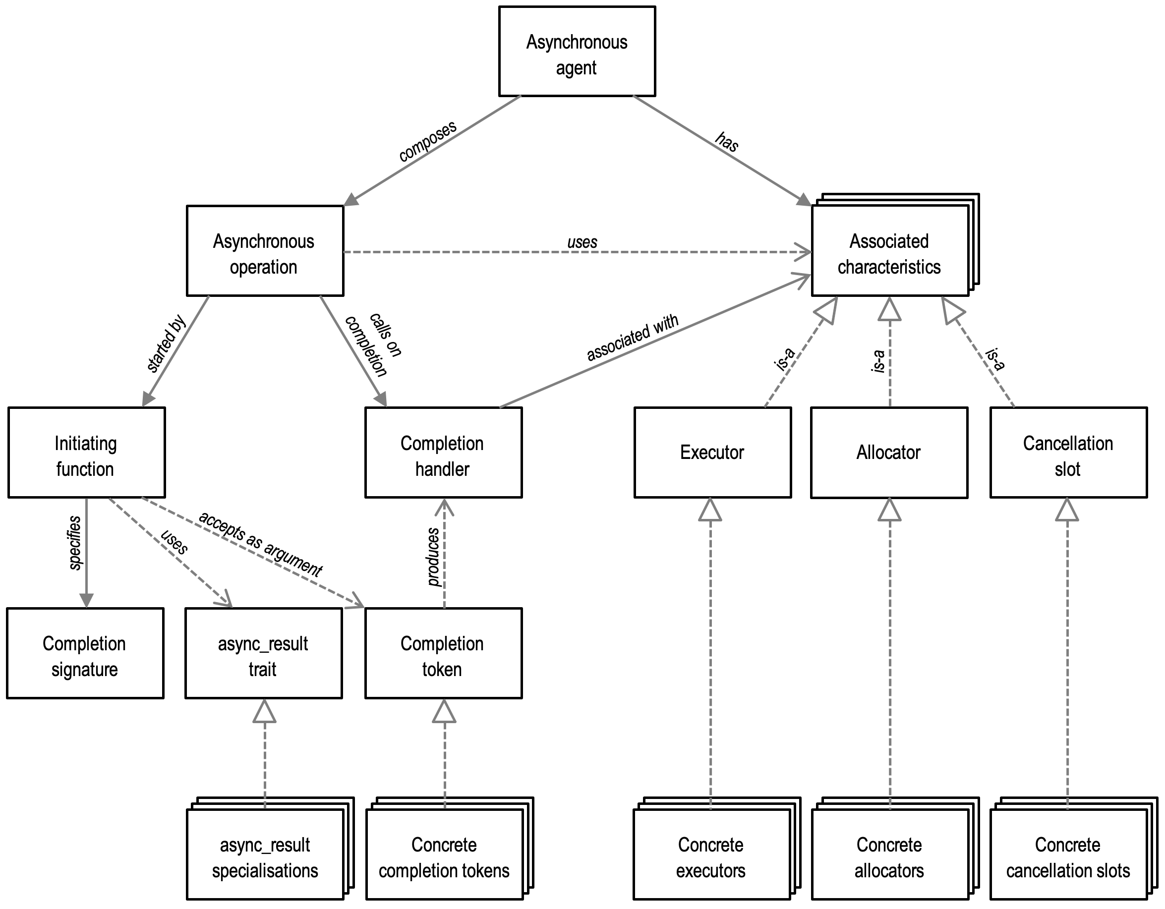
The asynchronous model presented in this section provides a basis for defining higher level abstractions. Boost.Asio builds on this core model to provide additional facilities, such as:
To allow users to more easily write their own asynchronous operations that adhere to this model, Boost.Asio also provides the helper function async_compose.