UML short guide
What are state machines?
State machines are the description of a thing’s lifeline. They describe the different stages of the lifeline, the events influencing it, and what it does when a particular event is detected at a particular stage. They offer the complete specification of the dynamic behavior of the thing.
Concepts
Thinking in terms of state machines is a bit surprising at first, so let us have a quick glance at the concepts.
State machine, state, transition, event
A state machine is a concrete model describing the behavior of a system. It is composed of a finite number of states and transitions.

A simple state has no sub states. It can have data, entry and exit behaviors and deferred events. One can provide entry and exit behaviors (also called actions) to states (or state machines), which are executed whenever a state is entered or left, no matter how. A state can also have internal transitions which cause no entry or exit behavior to be called. A state can mark events as deferred. This means the event cannot be processed if this state is active, but it must be retained. Next time a state not deferring this event is active, the event will be processed, as if it had just been fired.

A transition is the switching between active states, triggered by an event. Actions and guard conditions can be attached to the transition. The action executes when the transition fires, the guard is a Boolean operation executed first and which can prevent the transition from firing by returning false.

An initial state marks the first active state of a state machine. It has no real existence and neither has the transition originating from it.

Submachines, orthogonal regions, pseudostates
A composite state is a state containing a region or decomposed in two or more regions. A composite state contains its own set of states and regions.
A submachine is a state machine inserted as a state in another state machine. The same submachine can be inserted more than once.
Orthogonal regions are parts of a composite state or submachine, each having its own set of mutually exclusive set of states and transitions.
UML also defines a number of pseudo
states, which are considered important concepts to model, but not enough
to make them first-class citizens. The terminate pseudo state terminates
the execution of a state machine (MSM handles this slightly differently;
the state machine is not destroyed but no further event processing
occurs).

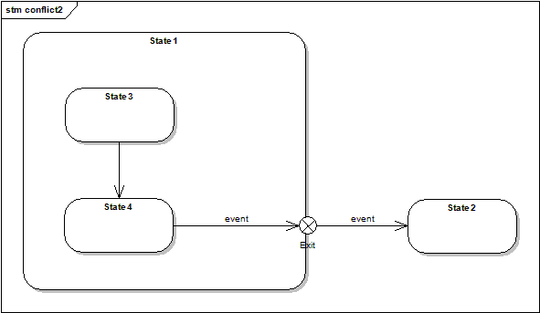
An exit point pseudo state exits a composite state or a submachine and forces termination of execution in all contained regions.
An entry point pseudo state allows a kind
of controlled entry inside a composite. Precisely, it connects a
transition outside the composite to a transition inside the composite.
An important point is that this mechanism only allows a single region to
be entered. In the above diagram, in region1, the initial state would
become active.

There are also two more ways to enter a submachine (apart the obvious and more common case of a transition terminating on the submachine as shown in the region case). An explicit entry means that an inside state is the target of a transition. Unlike with direct entry, no tentative encapsulation is made, and only one transition is executed. An explicit exit is a transition from an inner state to a state outside the submachine (not supported by MSM). I would not recommend using explicit entry or exit.

The last entry possibility is using fork. A fork is an explicit entry into one or more regions. Other regions are again activated using their initial state.

History
UML defines two kinds of history, shallow history and deep history. Shallow history is a pseudo state representing the most recent substate of a submachine. A submachine can have at most one shallow history. A transition with a history pseudo state as target is equivalent to a transition with the most recent substate as target. And very importantly, only one transition may originate from the history. Deep history is a shallow history recursively reactivating the substates of the most recent substate. It is represented like the shallow history with a star (H* inside a circle).
History is not a completely satisfying
concept. First of all, there can be just one history pseudo state and
only one transition may originate from it. So they do not mix well with
orthogonal regions as only one region can be ``remembered''. Deep
history is even worse and looks like a last-minute addition. History has
to be activated by a transition and only one transition originates from
it, so how to model the transition originating from the deep history
pseudo state and pointing to the most recent substate of the substate?
As a bonus, it is also inflexible and does not accept new types of
histories. Let’s face it, history sounds great and is useful in theory,
but the UML version is not quite making the cut. And therefore, MSM
provides a different version of this useful concept.
Completion transitions / anonymous transitions
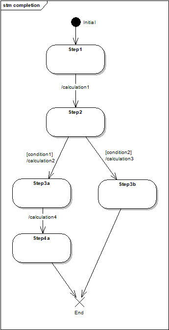
Completion events (or transitions), also called anonymous transitions, are defined as transitions having no defined event triggering them. This means that such transitions will immediately fire when a state being the source of an anonymous transition becomes active, provided that a guard allows it. They are useful in modeling algorithms as an activity diagram would normally do. In the real-time world, they have the advantage of making it easier to estimate how long a periodically executed action will last. For example, consider the following diagram.

The designer now knows at any time that he will need a maximum of 4 transitions. Being able to estimate how long a transition takes, he can estimate how much of a time frame he will need to require (real-time tasks are often executed at regular intervals). If he can also estimate the duration of actions, he can even use graph algorithms to better estimate his timing requirements.
Internal transitions
Internal transitions are transitions executing in the scope of the active state, being a simple state or a submachine. One can see them as a self-transition of this state, without an entry or exit action called.
Conflicting transitions
If, for a given event, several transitions are enabled, they are said to be in conflict. There are two kinds of conflicts:
-
For a given source state, several transitions are defined, triggered by the same event. Normally, the guard condition in each transition defines which one is fired.
-
The source state is a submachine or simple state and the conflict is between a transition internal to this state and a transition triggered by the same event and having as target another state.
The first one is simple; one only needs to define two or more rows in the transition table, with the same source and trigger, with a different guard condition. Beware, however, that the UML standard wants these conditions to be not overlapping. If they do, the standard says nothing except that this is incorrect, so the implementer is free to implement it the way he sees fit. In the case of MSM, the transition appearing last in the transition table gets selected first, if it returns false (meaning disabled), the library tries with the previous one, and so on.

In the second case, UML defines that the most inner transition gets selected first, which makes sense, otherwise no exit point pseudo state would be possible (the inner transition brings us to the exit point, from where the containing state machine can take over).
MSM handles both cases itself, so the
designer needs only concentrate on its state machine and the UML
subtleties (not overlapping conditions), not on implementing this
behavior himself.
Added concepts
-
Interrupt states: a terminate state which can be exited if a defined event is triggered.
-
Kleene (any) event: a transition with a kleene event will accept any event as trigger. Unlike a completion transition, an event must be triggered and the original event is kept accessible in the kleene event.
State machine glossary
-
state machine: the life cycle of a thing. It is made of states, regions, transitions and processes incoming events.
-
state: a stage in the life cycle of a state machine. A state (like a submachine) can have an entry and exit behaviors.
-
event: an incident provoking (or not) a reaction of the state machine
-
transition: a specification of how a state machine reacts to an event. It specifies a source state, the event triggering the transition, the target state (which will become the newly active state if the transition is triggered), guard and actions.
-
action: an operation executed during the triggering of the transition.
-
guard: a boolean operation being able to prevent the triggering of a transition which would otherwise fire.
-
transition table: representation of a state machine. A state machine diagram is a graphical, but incomplete representation of the same model. A transition table, on the other hand, is a complete representation.
-
initial state: The state in which the state machine starts. Having several orthogonal regions means having as many initial states.
-
submachine: A submachine is a state machine inserted as a state in another state machine and can be found several times in a same state machine.
-
orthogonal regions: (logical) parallel flow of execution of a state machine. Every region of a state machine gets a chance to process an incoming event.
-
terminate pseudo-state: when this state becomes active, it terminates the execution of the whole state machine. MSM does not destroy the state machine as required by the UML standard, however, which lets you keep all the state machine’s data.
-
entry/exit pseudo state: defined for submachines and are defined as a connection between a transition outside of the submachine and a transition inside the submachine. It is a way to enter or leave a submachine through a predefined point.
-
fork: a fork allows explicit entry into several orthogonal regions of a submachine.
-
history: a history is a way to remember the active state of a submachine so that the submachine can proceed in its last active state next time it becomes active.
-
completion events (also called completion/anonymous transitions): when a transition has no named event triggering it, it automatically fires when the source state is active, unless a guard forbids it.
-
transition conflict: a conflict is present if for a given source state and incoming event, several transitions are possible. UML specifies that guard conditions have to solve the conflict.
-
internal transitions: transition from a state to itself without having exit and entry actions being called.